爱游戏最新网站|中国有限公司官网欢迎您!
今天是
登录
添加收藏
0598-5822373
三明市农业学校
Toggle navigation
首页
学校概况
学校简介
组织机构
学校领导
学校荣誉
校园风光
校园快递
校园新闻
要闻速览
党建园地
党建动态
深入贯彻中央八项规定精神学习教育专栏
学习贯彻习近平新时代中国特色社会主义思想主题教育专栏
党纪学习教育专栏
党史学习教育专栏
教学之窗
教研动态
技能大赛
专业人才培养方案
实验实训
德育之窗
德育动态
平安先行
名班主任工作室
终身教育
继续教育
社会培训
工作动态
招生简章
书香墨香校园
招生就业
招生简章
校园文化
教工之家
爱游戏最新网站|中国有限公司官网
公告栏
校务公开
专题专栏
网络安全宣传专栏
学生资助专栏
教学诊改专栏
职业教育活动周专栏
廉洁教育专题
高质量发展大会专栏
全国普通话宣传周专栏
专业人才培养方案
2025年
2024年
2023年
2022年
2021年
2025年
首页
专业人才培养方案
2025年
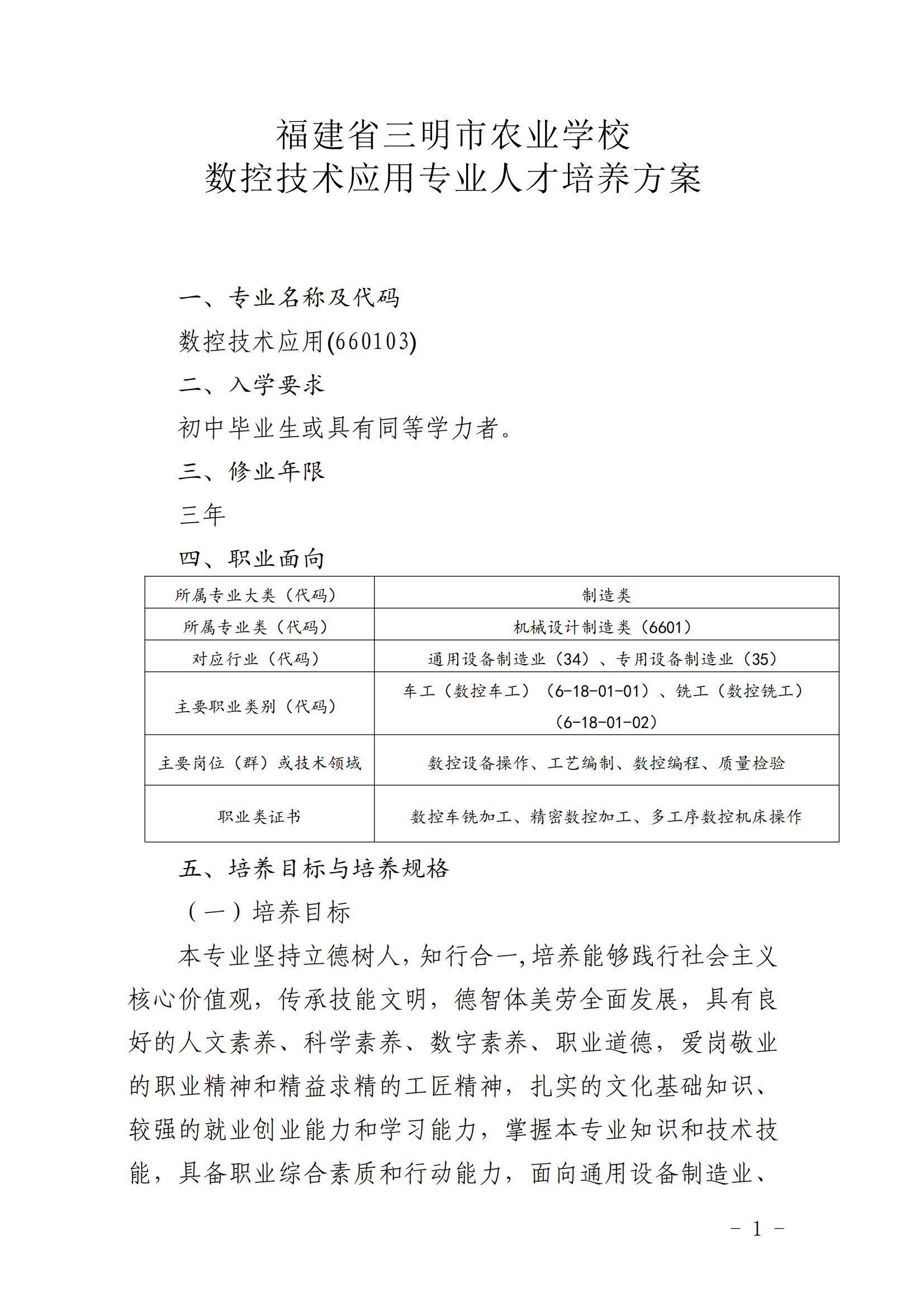
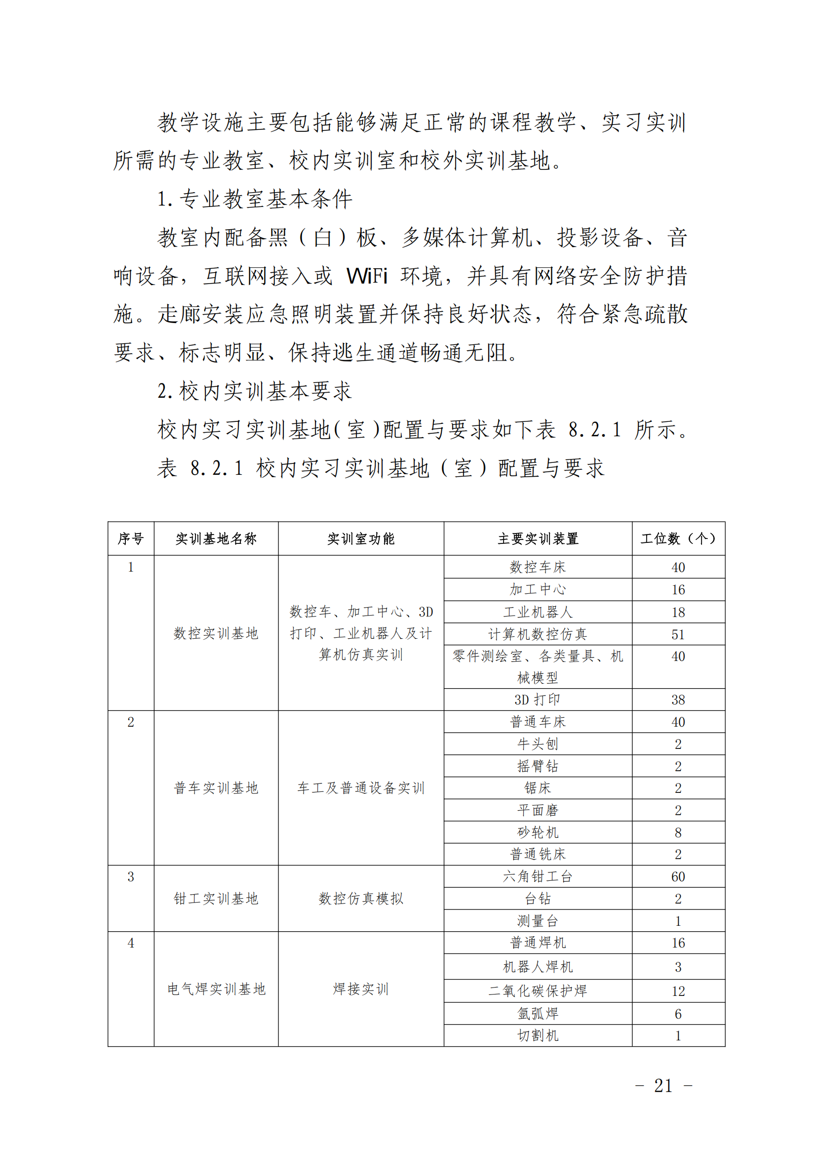
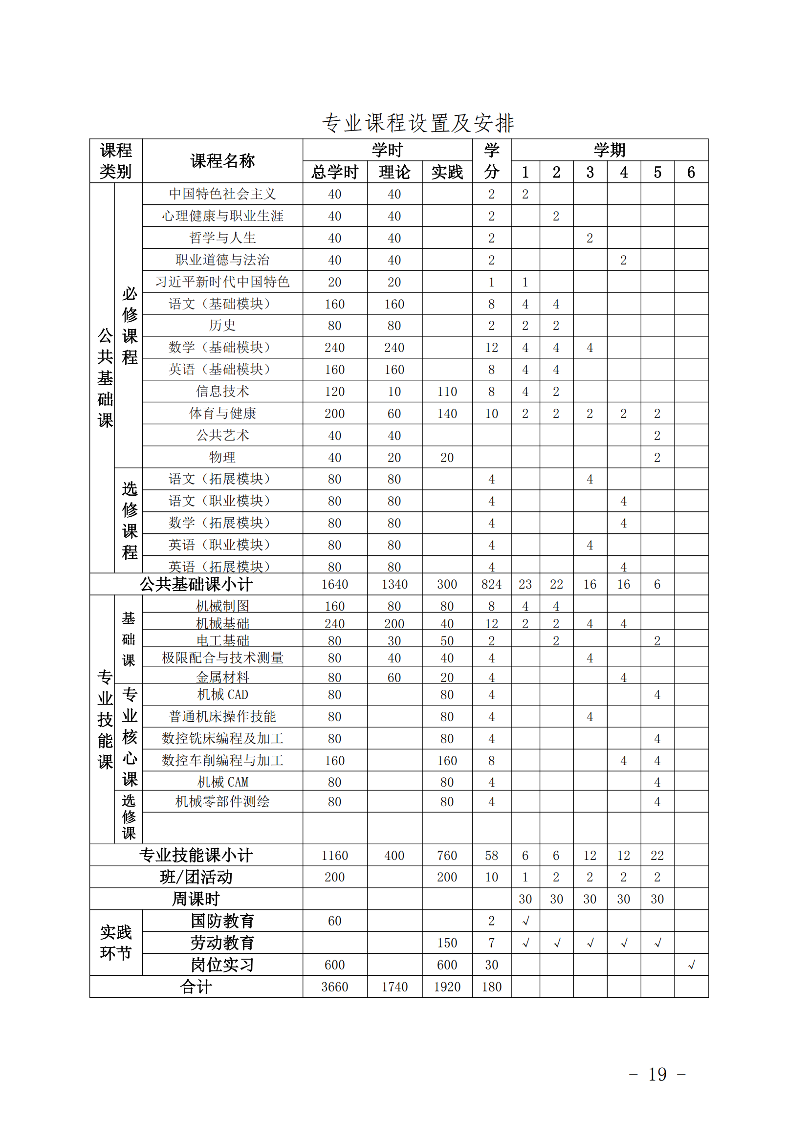
爱游戏最新网站|中国有限公司官网数控技术应用专业人才培养方案
发布时间:2025-06-30
作者:教研中心
发布者:三明市农业学校
文章来源:原创
阅读 : 483
上一篇:
爱游戏最新网站|中国有限公司官网新能源汽车运用与维修专业人才培养方案
下一篇:
爱游戏最新网站|中国有限公司官网汽车运用与维修人才培养方案
开云在线注册
|
开云在线登录
|
米兰app官网下载
|
博鱼网页版
|
乐鱼网页版
|
米兰注册
|
米兰网页版
|
华体会手机网页版登录入口
|
开云官方网页版
|